You are currently browsing the category archive for the ‘Customer centric’ category.
Two weeks ago I got this message from WordPress, reminding me that I started blogging about PLM on May 22nd in 2008. During some of my spare time during weekends, I began to read my old posts again and started to fix links that have been disappearing.
Initially when I started blogging, I wanted to educate mid-market companies about PLM. A sentence with a lot of ambiguities. How do you define the mid-market and how do you define PLM are already a good start for a boring discussion. And as I do not want to go into a discussion, here are my “definitions”
Warning: This is a long post, full of generalizations and a conclusion.
PLM and Mid-market
The mid-market companies can be characterized as having a low-level of staff for IT and strategic thinking. Mid-market companies are do-ers and most of the time they are good in their domain based on their IP and flexibility to deliver this to their customer base. I did not meet mid-market companies with a 5-year and beyond business vision. Mid-market companies buy systems. They bought an ERP system 25-30 years ago (the biggest trauma at that time). They renewed their ERP system for the Y2K problem/fear and they switched from drawing board towards a 2D CAD system. Later they bought a 3D CAD system, introducing the need for a PDM system to manage all data.
PLM is for me a vision, a business approach supported by an IT-infrastructure that allows companies to share and discover and connect product related information through the whole lifecycle. PLM enables companies to react earlier and better in the go-to-market process. Better by involving customer inputs and experience from the start in the concept and design phases. Earlier thanks to sharing and involving other disciplines/suppliers before crucial decisions are made, reducing the amount of iterations and the higher costs of late changes.
Seven years ago I believed that a packaged solution, combined with a pre-configured environment and standard processes would be the answer for mid-market companies. The same thought currently PLM vendors have with a cloud-based solution. Take it, us it as it is and enjoy.
Here I have changed my opinion in the past seven years. Mid-market companies consider PLM as a more complex extension of PDM and still consider ERP (and what comes with that system) as the primary system in the enterprise. PLM in mid-market companies is often seen as an engineering tool.
LESSON 1 for me:
The benefits of PLM are not well-understood by the mid-market
To read more:
PLM for the mid-market – mission impossible?
PLM for the SMB – a process or culture change ?
Culture change in a mid-sized company – a management responsibility
Mid-market PLM – what did I learn in 2009 ?
Implementing PLM is a change not a tool
Who decides for PLM in a mid-market company ?
More on: Who decides for PLM in a mid-market company ?
Globalization and Education
In the past seven years, globalization became an important factor for all type of companies. Companies started offshoring labor intensive work to low-labor-cost countries introducing the need for sharing product data outside their local and controlled premises. Also, acquisitions by larger enterprises and by some of the dominant mid-market companies, these acquisitions introduced a new area of rethinking. Acquisitions introduced discussions about: what are real best practices for our organization? How can we remain flexible, meanwhile adapt and converge our business processes to be future ready?
Here I saw two major trends in the mid-market:
Lack of (PLM) Education
To understand and implement the value of PLM, you need to have skills and understanding of more than just a vendor-specific PLM system. You need to understand the basics of change processes (Engineering Change Request, Engineering Change Order, Manufacturing Change Order and more). And you need to understand the characteristics of a CAD document structure, a (multidisciplinary) EBOM, the MBOM (generic and/or plant specific) and the related Bill of Processes. This education does not exist in many countries and people are (mis-)guided by their PLM/ERP vendor, explaining why their system is the only system that can do the job.
Interesting enough the most read posts on my blog are about the MBOM, the ETO, BTO and CTO processes. This illustrates there is a need for a proper, vendor-independent and global accepted terminology for PLM
Some educational posts:
Bill of Materials for Dummies – ETO ranked #1
ECR/ECO for Dummies ranked #2
BOM for Dummies – CTO ranked #4
BOM for Dummies: BOM and CAD ranked #7
BOM for Dummies – BTO
Where does PLM start beyond document management ?
The dominance of ERP
As ERP systems were introduced long before PLM (and PDM), these systems are often considered by the management of a mid-market company as the core. All the other tools should be (preferably) seen as an extension of ERP and if possible, let´s implement ERP vendor´s functionality to support PLM – the Swiss knife approach – one tool for everything. This approach is understandable as at the board level there are no PLM discussions. Companies want to keep their “Let´s do it”-spirit and not reshuffle or reorganize their company, according to modern insights of sharing. Strangely enough, you see in many businesses the initiative to standardize on a single ERP system first, instead of standardizing on a single PLM approach first. PLM can bring the global benefits of product portfolio management and IP-sharing, where ERP is much more about local execution.
LESSON 2:
PLM is not understood at the board level, still considered as a tool
Some post related to PLM and ERP
Where is the MBOM ? ranked #3
Connecting PLM and ERP (post 1) – (post 2) – (post 3) ranked #8
PLM and ERP – the culture change
5 reasons not to implement PLM – Reason #3 We already have an ERP system
The human factor
A lot of the reasons why PLM has the challenge to become successful have to do with its broad scope. PLM has an unclear definition and most important, PLM forces people to share data and work outside their comfort zones. Nobody likes to share by default. Sharing makes day-to-day life more complicated, sharing might create visibility on what you actually contribute or fix. In many of my posts, I described these issues from various viewpoints: the human brain, the innovators dilemma, the way the older generation (my generation) is raised and used to work. Combined with the fact that many initial PLM/PDM implementations have created so many legacies, the need to change has become a risk. In the discussion and selection of PLM I have seen many times that in the end a company decides to keep the old status quo (with new tools) instead of really having the guts to move toward the future. Often this was a result of investors not understanding (and willing to see) the long term benefits of PLM.
LESSON 3:
PLM requires a long-term vision and understanding, which most of the time does not fit current executive understanding (lack of education/time to educate) and priority (shareholders)
Many recent posts are about the human factor:
The Innovator´s dilemma and PLM
Our brain blocks PLM acceptance
How to get users excited or more committed to a new PLM system?
The digital transformation
The final and most significant upcoming change is the fact that we are entering a complete new era: From linear and predictable towards fast and iterative, meaning that classical ways we push products to the market will become obsolete. The traditional approach was based on lessons learned from mechanical products after the second world-war. Now through globalization and the importance of embedded software in our products, companies need to deliver and adapt products faster than the classical delivery process as their customers have higher expectations and a much larger range to choose from. The result from this global competitiveness is that companies will change from delivering products towards a more-and-more customer related business model (continuous upgrades/services). This requires companies to revisit their business and organization, which will be extremely difficult. Business wise and human change require new IT concepts – platform? / cloud services? / Big data?
Older enterprises, mid-market and large enterprises will be extremely challenged to make this change in the upcoming 10 years. It will be a matter of survival and I believe the Innovator´s Dilemma applies here the most.
LESSON 4:
The digital transformation is apparent as a trend for young companies and strategic consultants. This message is not yet understood at the board level of many businesses.
Some recent post related to this fast upcoming trend:
From a linear world to fast and circular ?
Did you notice PLM is changing?
Documents or Intelligent Data ?
The difference between files and data-oriented – a tutorial (part 1) – (part 2) – (part 3)
PLM and/or SLM? – (part 1) – (part 2)
Breaking down the silos with data
ROI (Return On Investment)
I also wrote about ROI – a difficult topic to address as in most discussions related to ROI, companies are talking about the costs of the implementation, not about the tremendous larger impact a new business approach or model can have, once enabled through PLM. Most PLM ROI discussions are related to efficiency and quality gains, which are significant and relevant. However these benefits are relative small and not comparable with the ability to change your business (model) to become more customer centric and stay in business.
Some of the ROI posts:
To PLM or Not to PLM – measuring the planning phase ranked #5
Free PLM Software does not help companies ranked #6
PLM selection–additional thoughts
PLM Selection: Proof Of Concept observations
Where is my PLM Return On Investment (ROI) ?
Conclusion
A (too) long post this time however perhaps a good post to mark 7 years of blogging and use it as a reference for the topics I briefly touched here. PLM has many aspects. You can do the further reading through the links.
From the statistics it is clear that the education part scores the best – see rankings. For future post, let me know by creating a comment what you are looking for in this blog: PLM Mid-Market, Education, PLM and ERP, Business Change, ROI, Digitalization, or …??
Also I have to remain customer centric – thanks for reading and providing your feedback
Above Image courtesy of the marketoonist.com – Tom Fishburne
Image related to digital transformation: The Economist – the onrushing wave
Three weeks ago there was the Product Innovation conference in Düsseldorf. In my earlier post (here) I described what I experienced during this event. Now, after all the information is somehow digested, here a more high-level post, describing the visible change in business and how it relates to PLM. Trying to describe this change in non-academic wording but in images. Therefore, I described the upcoming change in the title: from linear to circular and fast.
Let me explain this image step by step
In the middle of the previous century, we were thinking linear in education and in business. Everything had a predictable path and manufacturing companies were pushing their products to the market. First local, later in time, more global. Still the delivery process was pretty linear:
This linear approach is reflected in how organizations are structured, how they are aligned to the different steps of the product development and manufacturing process. Below a slide I used at the end of the nineties to describe the situation and the pain; lack of visibility what happens overall.
It is discouraging to see that this situation still exists in many companies.
At the end of the nineties, early 2000, PLM was introduced, conceptually managing the whole lifecycle. In reality, it was mainly a more tight connection between design and manufacturing preparation, pushing data into ERP. The main purpose was managing the collaboration between different design disciplines and dispersed teams.
Jim Brown (Tech-Clarity) wrote at that time a white paper, which is still valid for many businesses, describing the complementary roles of PLM and ERP. See the picture below:
Jim introduced the circle and the arrow. PLM: a circle with iterations, interacting with ERP: the arrow for execution. Here visual it became already clear an arrow does not have the same behavior as a circle. The 100 % linearity in business was gone.
Let´s have a closer look at the PLM circle
This is how PLM is deployed in most organizations:
Due to the implementation of siloed systems for PDM, ERP, SCM and more, the flow of information is disconnected when moving from the design domain to the execution domain.
Information is pushed in the ERP system as disconnected information, no longer managed and connected to its design intent.
Next, the ERP system is most of the time not well-equipped for managing after sales and services content. Another disconnect comes up.
Yes, spare parts could be ordered through ERP, but issues appearing at the customer base are not stored in ERP, often stored in a separate system again (if stored beyond email).
The result is that when working in the concept phase, there is no information available for R&D to have a good understanding of how the market or customers work with their product. So how good will it be? Check in your company how well your R&D is connected with the field?
And then the change started …
This could have stayed reality for a long time if there were not a huge business change upcoming. The world becomes digital and connected. As a result, local inefficiencies or regional underperformance will be replaced by better-performing companies. The Darwin principle. And most likely the better performing companies are coming from the emerging markets as there they do not suffer from the historical processes and “knowledge of the past”. They can step into the digital world much faster.
In parallel with these fast growing emerging markets, we discovered that we have to reconsider the ways we use our natural resources to guarantee a future for next generations. Instead of spilling resources to deliver our products, there is a need to reuse materials and resources, introducing a new circle: the circular economy.
The circular economy can have an impact on how companies bring products to the market. Instead of buying products (CAPEX) more and more organizations (and modern people) start using products or services in a rental model (OPEX). No capital investment anymore, pay as you go for usage or capacity.
This, however, has an impact how traditional companies are organized – you need to be connected to your customers or you are out of business – a commodity.
The digital and connected world can have a huge impact on the products or services available in the near future. You are probably familiar with the buzz around “The Internet of Things” or “Smart and Connected”.
No longer are products depending on mechanical behavior only, more and more products are relying on electrical components with adaptive behavior through software. Devices that connect with their environment report back information to the manufacturer. This allows companies to understand what happens with their products in the field and how to react on that.
Remember the first PLM circle?
Now we can create continuity of data !
Combine the circular economy, the digital and connected world and you will discover everything can go much faster. A crucial inhibitor is how companies can reorganize themselves around this faster changing, circular approach. Companies need to understand and react to market trends in the fastest and adequate way. The future will be probably about lower volumes of the same products, higher variability towards the market and most likely more and more combining products with services (the Experience Model). This requires a flexible organization and most likely a new business model which will differ from the sequential, hierarchical organizations that we know at this moment.
The future business model ?
The flexibility in products and services will more and more come from embedded software or supported by software services. Software services will be more and more cloud based, to avoid IT-complexity and give scalability.
Software development and integration with products and services are already a challenge for classical mechanical companies. They are struggling to transform their mechanical-oriented design process towards support for software. In the long-term, the software design process could become the primary process, which would mean a change from (sequential – streamlined) lean towards (iterative – SCRUM) agile.
Once again, we see the linear process becoming challenged by the circular iterations.
This might be the end of lean organizations, potentially having to mix with agile conepts..
If it was a coincidence or not, I cannot judge, however during the PI Conference I learned about W.L. Gore & Associates, with their unique business model supporting this more dynamic future. No need to have a massive organization re-org to align the business, as the business is all the time aligning itself through its employees.
Last weekend, I discovered Semco Partners in the newspaper and I am sure there are more companies organizing themselves to become reactive instead of linear – for sure in high-tech world.
Conclusion:
Linearity is disappearing in business, it is all about reactive, multidisciplinary teams within organizations in order to support customers and their fast changing demands.
Fast reactions need new business organizations models (flexible, non-hierarchical) and new IT-support models (business information platforms – no longer PLM/ERP system thinking)
What do you think ? The end of linear ?
I have talked enough about platforms recently. Still if you want to read more about it:
Cimdata: Business strategy and platformization position paper
Engineering.com: Prod. Innovation Platform PlugnPlay in next generation PLM
Gartner: Product Innovation Platforms
VirtualDutchman: Platform, Backbone, Service Bus or BI
A PLM-twisted mind never rests. Not even during these Xmas seasonal holidays, when everything else comes to rest. The dark Christmas days, here in the Netherlands, are the days to share with your family and with others who need your support. For a short time, we focus on being kind, charity and what matters for humanity.
Back to our purpose you might say. This year Pope Francis brought this message very aptly to his cardinals – read it here if you have not heard about it yet.
Next my PLM-twisted mind started ringing all kind of Xmas bells. The pope is talking about PLM! Instead of focusing on your business silo, your personal kingdom, we have to focus on what is the original purpose of our company, not of the individual person. Forget politics, back to the mission !
Then I realized there is a paradox within PLM. PLM is a must-have or must-do in a capitalistic world as through PLM companies can become be more competitive than others, win market share and become the market leader.
Nothing social. It is the base for survival in this global world. When your company is not funded by the government, you have to be competitive to survive. Your business needs to make enough money to keep on innovating and stay in business. This is why companies need PLM..
The paradox however is that effective PLM implementations are all based on the concept of sharing. Sharing data in the early ideation phases, through crowd-sourcing, open innovation, internal sharing with partners and potential customers. Next the development, delivery and maintenance phases of the lifecycle are all performing in an ideal way if information is shared and flowing across the value chain without being locked in silos. The current hype of IoT (Internet of Things) is about sharing data.
So to be a successful, profitable company, inside your business you need to go back to the roots of sharing (data). Interesting paradox isn’t it?
Therefore, I wish you all to have a PLM Pope in your company who will explain the mission and break down the holy houses. You need a PLM pope in your company to make sure it gets implemented successful.
I wish you all a happy and successful 2015
with a lot of sharing
p.s. Should I see a shrink for my PLM-twisted brain?
Business is changing and becoming digital as you might have noticed. If you haven´t noticed it, you might be disconnected from the world or work in a stable silo. A little bit simplified and provocative otherwise you would not read further.
The change towards digital also has its effect on how PLM is evolving. Initially considered as an extension of PDM, managing engineering data, slowly evolving to an infrastructure to support the whole product lifecycle.
The benefits from a real PLM infrastructure are extremely high as it allows people to work smarter, identify issues earlier and change from being reactive towards proactive. In some industries, this change in working is they only way to stay in business. Others with still enough margin will not act.
Note: I am talking about a PLM infrastructure as I do not believe in a single PLM system anymore. For me PLM is supported through a collection of services across the whole product lifecycle, many potentially in one system or platform.
Changing from an engineering-centric system towards an infrastructure across the departmental silos is the biggest challenge for PLM. PLM vendors and ERP vendors with a PLM offering are trying provide this infrastructure and mainly fight against Excel. As an Excel file can easy pass the border from one department to the other. No vision needed for Excel.
A PLM infrastructure however requires a vision. A company has to look at its core business processes and decide on which information flows through the organization or even better their whole value chain.
Building this vision, understanding this vision and then being able to explain the vision is a challenge for all companies. Where sometime even management says
“Why do we need to have a vision, just fix the problem”
also people working in departments are not looking forward to change their daily routines because they need to share information. Here you here statements like
“Why people feel the need to look at the big picture. I want to have my work done.”
So if current businesses do not change, will there be a change?
Here I see the digital world combined with search-based applications coming up. Search based applications allow companies to index their silos and external sources and get an understanding of the amount of data there exists. And from these results learn that there is a lot of duplicated data or invalid information at different places.
This awareness might create the understanding that if instead of having hundred thousands of Excels in the organization, it would be better to have the data inside a database, uniquely stored and connected to other relevant information.
I have described this process in my past three posts and agreed the context remains complex if you are not involved or interested in it.
To grasp this concept first of all, you need to have the will to understand it. There is a lot of strategic information out there from companies like Accenture, Capgemini and more.
Next if you want to understand it in a more down-to-earth manner it is important to listen and talk with your peers from other companies, other industries. This is currently happening all around the world and I invite you to participate.
Here is a list of events that I am attending or planned to attend but too far away:
October 7th Stockholm – ENOVIA user conference
Here I will participate as a panel member in the discussion around the concept of zero files. Here we want to explain and discuss to the audience what a data-centric approach means for an organization. Also, customers will share their experiences. This conference is focusing on the ENOVIA community – you can still register here
October 14th-15th Paris – Product Data Technology 2014 conference
Here I will speak about the PLM future (based on data) and what PLM should deliver for the future generations. This conference is much broader and addresses all PLM related topics in a broader perspective
October 28 Product Innovation conference in San Diego
I have always enjoyed participating to this conference as like the PDT2014 it brings people together for networking and discussions. Mostly on business topics not on IT-issues.
November 26 Infuseit seminar in Copenhagen
Relative new in the Nordics Infuseit, a PLM consultancy company, is able to attract an audience that wants to work on understanding the PLM future. Instead of listening to presenters, here you are challenged to to discuss and contribute to build a common opinion. I will be there too.
Conclusion: It is time to prepare yourself for the change – it is happening and be educated an investment that will be rewarding for your company
What do you think – Is data-centric a dream ?
In my previous post, I talked about the unstoppable trend towards digital information and knowledge based on data becoming the new business paradigm.
Building knowledge based on information extracted from data, instead of working with documents and people, who need to manipulate these documents.
Moreover, the reasons to move towards a digital data-oriented approach are the immense business benefits it can bring to an organization. Having online visibility on information in context of other information from different stakeholders allows companies to be more proactive.
A proactive company will react faster to the market or customer. This will reduce waste and resources (materials / people) and therefore in the end be more competitive. This is all described in my first post, with relevant links to various global references.
In this post, I want to describe in an example what the differences are between a document-oriented and a data-oriented approach and how it affects people and business. This might give you an impression of the expected business benefits.
The ultimate goal behind a data-oriented approach is to have a single version of the truth for a product, project or plant. This can be realized by treating information as data elements in various connected database, where on demand reports or dashboards can be created based on actual information, instead of documents generated by duplicating data in new systems and locations. Digital data will provide paperless processes accessible almost anywhere around the world.
As an example, I will explain the difference between document-centric and data-centric when dealing with specifications.
The specification
Everyone knows the challenge with specifications. Most of the time in printed documents describing how a product or service should work from the client point of view. There are two principles behind specifications:
- Complexity. The more complex product or service is, the bigger chance that specifications are not complete or hundred percent understood, leading to an iterative change process. The challenge here is to manage the change and the consistency of the full specifications.
- Industry and margins. In a repetitive business, for example, the automotive or other mass consumer products, products can be quiet complex and once sold hard to maintain and repair. In a competitive business, an error in the field can consume a lot of the expected profit. In the construction industry, where most of the time single projects are executed by a chain of disciplines, the industry (still) accepts the costs overrun and the high costs of fixing issues in the field, instead of being clearer upfront during the design and planning.
Let’s stay with the example in the middle of complexity and industry volume. In color the various stages of the process.
The document based specification – 1
When the document based specification arrives, the company has to get an understanding of the content. The project manager has a first read through the document (100+ pages) and decides to send the document (it is a pdf) to sales, engineering, legal and planning. Engineering decides to distribute the document internally to mechanical, electrical and quality (for compliance).
The project manager stresses everyone on a weekly base to deliver the responses and tries to understand if the answers will come in time. There are some meetings needed with the stakeholders as the whole understanding needs to be consistent. Based on several iterations a response is compiled.
The data-oriented approach – 1
When the document based specification arrives, the project leader first stores the document as a reference in the PLM system and extracts all the customer requirements as data elements in the system. While extracting the requirements, the projects manager groups them into digital folders (functional / non-functional, contractual, regulations, etc.) and assigns them to the relevant stakeholders, who get notified by the system. Each of the persons assigned, again the engineering manager has distributed the discipline specific requirements internally.
The project manager watches the progress of the requirements analyses which are around a virtual model. There is still a need for meetings with the stakeholders to agree on the solution approach. Everything is stored and visible online in the system. This visibility has helped some of the stakeholders to be better-aligned upfront. In the end, the response is generated and converted to the customer’s format.
Not much benefit for step 1
If you compare the two approaches, there is mainly one person happy: the project manager. Instead of spending time to collect the status of all information, direct visibility on the response helps him/her to prioritize of focus where attention is needed, instead of discovering it on a weekly base.
There is some small benefit from the virtual model as other stakeholders can have a better understanding of the actual progress.
However, for the rest, all stakeholders are complaining. It is difficult to work. (Fl)Excel was much easier. Moreover, thinking about a virtual model takes time as we are not used working in this way. Typically something for aerospace you might think.
And now the benefits come – step 2
The customer has placed the order, and the project has started. The design has started, and people start to discover discrepancies or ambiguous demands that need to be negotiated with the customer. Is it part of the project and if not, should it become part of the project and at which costs (for whom)
The document oriented approach – 2
Several engineers are now discussing with the counterparts at the customer the detailed interpretation of the requirements, either through face-to-face meetings or emails. Changes are collected and sent to the project manager, who tries to understand what has changed and how to merge it in an on-going specification document. To avoid many revisions, he/she tries to update the document on a bi-weekly base, send it to the internal stakeholders for review and with their feedback generates a specification document for the customer that supposed to cover the latest agreements.
Unfortunate not all changes have reached the document as some of the stakeholders were busy and forgot to include some of the changes agreed with the customer as they were in a lost email. Also, a previous change of a requirement was overwritten as an update from quality used the old data. Finally, some design solutions were changed, which raised the costs. And not sure if the product with all its changes will be compliant after delivery. However, luckily nobody noticed so far, not even the customer
The data-oriented approach – 2
Thanks to the virtual model and the relations between all the requirements, any change in a requirement gets notified in the system. When a requirement is further clarified, it is updated in the system. When a requirement needs to be changed, it is clear what the impact of this change is. A change workflow assures that decisions are made visible and approved. Potentially changes that lead to more work were quoted to the customer for acceptance. Luckily the compliancy engineer noted that the change of materials used would lead to a compliancy issue. On a bi-weekly base, the project manager generates an agreed specification for the customer based on the data in the system.
Benefits are growing.
The project manager remains the happiest person and is even happier as less discussion is needed about who changed what and why. Alternatively, discussions about changes that should exist and cannot be found. The time saved by the project manager could be used to collaborate even better with the teams (without annoying them) or perhaps a second project to manage in parallel.
Other stakeholders start to enjoy the data-oriented approach too. Less ambiguity on their side too, fewer iterations because changes were not apparent. As all information is related to the virtual model online, the actual status is clear when making a decision. Less fixing afterwards and luckily still project meeting between the stakeholders to synchronize. The PLM system does not eliminate communication; it provides a reliable baseline of the truth. No need (and option) to look in your archives.
At this stage, benefits start to become clear. Fewer iterations and better decisions will have an impact on the costs and project stress. Still a complaint from the engineers might be that they need to do too much upfront thinking although some years later they might discover that this will be their main job. Fixing issues from the past have diminished.
And then the ultimate benefits
Now the project has reached the physical state. It is manufactured or under commissioning.
The document oriented approach – 3
In the document oriented approach, many issues might pop-up because they have not been considered in the early phase, or they got lost during document exchanges. Does the product work as specified? Is the building certified as specified?
The customer is king and for manufacturing companies this might lead to product recalls or launch delays. In the construction world, people in the field, will fix the issues by using skilled resources and creating a waste of materials and/or resources.
Data handover to the owner is a nightmare for a the project-centric delivery. Several people have been searching for documents, specifications and emails to build and compile the required documents for handover.
The data-oriented approach – 3
In the data-centric approach, the behavior of the physical product works as expected as most of the issues have been solved in the virtual model. When testing the product it works as specified as the specifying requirements have always been linked to the product. Moreover, they have been agreed and approved by the relevant stakeholders. Where relevant, the customer has paid for the extra work specified.
The handover process was not so stressful as before with the document-oriented approach. As the required information was known and specified upfront related to the requirements, the maturity process of the virtual model assured this data exists in the system. Now the as-built information matches the as-specified information. What a relief.
Conclusion
It is clear that the significant benefits can be found in step 3. I wrote the comparison in an extreme manner, knowing that reality lies in the middle. Excellent people can comprehend and fix more upfront because of their experience. Building the ultimate virtual model is not yet an easy achievement either.
The savings in materials and required resources are significant in a data-oriented approach. The time savings and the quality enhancements might change your company into a market-leader. The cost savings achieved through a pro-active approach will make your margin growing (unless competition does the same) and enable you to innovate.
One final remark on business change
If business change could be achieved by selecting the right tool or system without a business change, you will never get a competitive advantage. As your competitor can buy these too.
However, if you change to a data-centric approach, it will be a though change process and therefore once implemented you will leave competitors behind that keep on hanging on the past.
My holidays are over. After reading and cycling a lot, it is time to focus again on business and future. Those of you who have followed my blog the past year must have noticed that I have been talking on a regular base about business moving to a data-oriented approach instead of a document / file-based approach. I wrote an introduction to this topic at the beginning of this year: Did you notice PLM has been changing?
It is part of a bigger picture, which some people might call the Second Machine Age, Industry 4.0, The Third Wave or even more disturbing The onrushing wave.
This year I have had many discussions around this topic with companies acting in various industries; manufacturing, construction, oil & gas, nuclear and general EPC-driven companies. There was some commonality in all these discussions:
- PLUS: Everyone believes it is a beautiful story and it makes sense
- MINUS: Almost nobody wants to act upon it as it is an enormous business change and to change the way a company works you need C-level understanding
- PLUS: Everyone thinks the concept is clear to them
- MINUS: Few understand what it means to work data-oriented and what the impact on their business would be
Therefore, what I will try to do in the upcoming blog posts (two-three-four ??) is to address the two negative observations and how to make them more precise.
What is data / information / knowledge?
Data for me is a collection of small artifacts (numbers, characters, lines, sound bits, …) which have no meaning at all. This could be bundled together as a book, a paper drawing, a letter but also bundled together as a digital format like an eBook, a CAD file, an email and even transmission bytes of a network / internet provider can be considered as data.
Data becomes significant once provided in the context of each other or in the context of other data. At that time, we start calling it information. For that reason, a book or a drawing provides information as the data has been structured in such a manner to become meaningful. The data sent through the network cable only becomes information when it is filtered and stripped from the irrelevant parts.
Information is used to make decisions based on knowledge. Knowledge is the interpretation of information, which combined in a particular way, helps us to make decisions. And the more decisions we make and the more information we have about the results of these decisions, either by us or other, it will increase our knowledge.
Data and big data
Now we have some feeling about data, information and knowledge. For academics, there is room to discuss and enhance the definition. I will leave it by this simple definition.
Big data is the term for all digital data that is too large to handle in a single data management system, but available and searchable through various technologies. Data can come from any source around the world as through the internet an infrastructure exists to filter and search for particular data.
By analyzing and connecting the data coming from these various sources, you can generate information (placing the data in context) and build knowledge. As it is an IT-driven activity, this can be done in the background and give almost actual data to any person. This is a big difference with information handling in the old way, where people have to collect and connect manual the data.
The power of big data applies to many business areas. If you know how your customers are thinking and associating their needs to your products, you can make them better and more targeted to your potential market. Or, if you know how your products are behaving in the field during operation (Internet of Things) you can provide additional services, instant feedback and be more proactive. Plus the field data once analyzed provide actual knowledge helping you to make better products or offer more accurate services.
Wasn’t there big data before?
Yes, before the big data era there was also a lot of information available. This information could be stored in “analogue” formats ( microfiche, paper, clay tablets, papyrus) or in digital formats, better known as files or collections of files (doc, pdf, CAD-files, ZIP….).
Note the difference. Here I am speaking about information as the data is contained in these formats.
You have to open or be in front of information container first, before seeing the data. In the digital world, this is often called document management, content management. The challenge of these information containers is that you need to change the whole container version once you modify one single piece of data inside it. And each information container holds duplicated information from a data element. Therefore, it is hard to manage a “single version of the truth” approach.
And here comes the data-oriented approach
The future is about storing all these pieces of data inside connected data environments, instead of storing a lot of data inside a (versioned) information container (a file / a document).
Managing these data elements in the context of each other allow people to build information from any viewpoint – project oriented, product oriented, manufacturing oriented, service oriented, etc.
The data remains unique, therefore supporting much closer the single version of the truth approach. Personally I consider the single version of the truth as a utopia, however reducing the amount of duplicated data by having a data-oriented approach will bring a lot more efficiency.
In my next post, I will describe an example of a data-oriented approach and how it impacts business, both from the efficiency point of view and from the business transformation point of view. As the data-oriented approach can have immense benefits . However, they do not come easy. You will have to work different.
Some more details
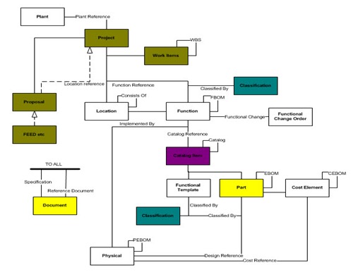
An important point to discuss is that this data-oriented approach requires a dictionary, describing the primary data elements used in a certain industry. The example below demonstrates a high-level scheme for a plant engineering environment.
Data standards exist in almost any industry or they are emerging and crucial for the longevity and usage of the data. I will touch it briefly in one of the upcoming posts, however, for those interested in this topic in relation to PLM, I recommend attending the upcoming PDT Europe. If you look at the agenda there is a place to learn and discuss a lot about the future of PLM.
I hope to see you there.
In my previous post, I wrote about the different ways you could look at Service Lifecycle Management (SLM), which, I believe, should be part of the full PLM vision. The fact that this does not happen is probably because companies buy applications to solve issues instead of implementing a consistent company wide vision (When and Where to start is the challenge). Oleg Shilovitsky just referred one more time to this phenomena – Why PLM is stuck in PDM.
I believe PLM as the enterprise information backbone for product information. I will discuss the logical flow of data that might be required in a PLM data model, to support SLM. Of course all should be interpreted in the context of the kind of business your company is in.
This post is probably not the easiest to digest as it assumes you are somehow aware and familiar with the issues relevant for the ETO (Engineering To Order) /EPC (Engineering Procurement Construction) /BTO (Build To Order) business
A collection of systems or a single device
The first significant differentiation I want to make is between managing an installation or a single device as I will focus only on installations.
An installation can be a collection of systems, subsystems, equipment and/or components, typically implemented by companies that deliver end-to-end solutions to their customers. A system can be an oil rig, a processing production line (food, packages, …), a plant (processing chemicals, nuclear materials), where maintenance and service can be performed on individual components providing full traceability.
Most of the time a customer specific solution is delivered to a customer, either direct or through installation / construction partners. This is the domain I will focus on.
I will not focus on the other option for a single device (or system) with a unique serial number that needs to be maintained and serviced as a single entity. For example a car, a computer device. Usually a product for mass consumption, not to be traced individually.
In order to support SLM at the end of the PLM lifecycle, we will see a particular data model is required which has dependencies on the early design phases.
Let´s go through the lifecycle stages and identify the different data types.
The concept / sales phase
In the concept/sales phase the company needs to have a template structure to collect and process all the information shared and managed during their customer interaction.
In the implementations that I guided, this was often a kind of folder structure grouping information into a system view (what do we need), a delivery view (how and when can we deliver), a services view (who does what ) and a contractual view (cost, budget, time constraints). Most of these folders had initially relations to documents. However the system view was often already based on typical system objects representing the major systems, subsystems and components with metadata.
In the diagram, the colors represent various data types often standard available in a rich PLM data model. Although it can be simplified by going back to the old folder/document approach shared on a server, you will recognize the functional grouping of the information and its related documents, which can be further detailed into individual requirements if needed and affordable. In addition, a first conceptual system structure can already exist with links to potential solutions (generic EBOMs) that have been developed before. A PLM system provides the ideal infrastructure to store and manage all data in context of each other.
The Design phase
Before the design phase starts, there is an agreement around the solution to be delivered. In that situation, an as-sold system structure will be leading for the project delivery, and later this evolved structure will be the reference structure for the as-maintained and as-services environment.
A typical environment at this stage will support a work breakdown structure (WBS), a system breakdown structure (SBS) and a product breakdown structure (PBS). In cases where the location of the systems and subsystems are relevant for the solution, a geographical breakdown structure (GBS) can be used. This last method is often used in shipbuilding (sections / compartments) and plant design (areas / buildings / levels) and is relevant for any company that needs to combine systems and equipment in shared locations.
The benefit of having the system breakdown structure is that it manages the relations between all systems and subsystems. Potentially when a subsystem will be delivered by a supplier this environment supports the relationship to the supplier and the tracking of the delivery related to the full system / project.
Note: the system breakdown structure typically uses a hierarchical tag numbering system as the primary id for system elements. In a PLM environment, the system breakdown elements should be data objects, providing the metadata describing the performance of the element, including the mandatory attributes that are required for exchange with MRO (Maintenance Repair Overhaul) systems.
Working with a system breakdown structure is common for plant design or a asset maintenance project and this approach will be very beneficial for companies delivering process lines, infrastructure projects and other solutions that need to be delivered as a collection of systems and equipment.
The delivery phase
During the delivery phase, the system breakdown structure supports the delivery of each component in detail. In the example below you can see the relation between the tag number, the generic part number and the serial number of a component.
The example below demonstrates the situation where two motors (same item – same datasheet) is implemented at two positions in a subsystem with a different tag number, a unique serial number and unique test certificates per motor.
The benefit of a system breakdown structure here is that it supports the delivery of unique information per component that needs to be delivered and verified on-site. Each system element becomes traceable.
The maintenance phase
For the maintenance phase the system breakdown structure (or a geographical breakdown structure) could be the place holder to follow up the development of an installation at a customer site.
Imagine that, in the previous example, the motor with tag number S1.2-M2 appears to be under dimensioned and needs to be replaced by a more powerful one. The situation after implementing this change would look like the following picture:
Through the relationships with the BOM items (not all are shown in the diagram), there is the possibility to perform a where-used query and identify other customers with a similar motor at that system position. Perhaps a case for preventive maintenance?
Note: the diagram also demonstrates that the system breakdown structure elements should have their own lifecycle in order to support changes through time (and provide traceability).
From my experience, this is a significant differentiator PLM systems can bring in relation to an MRO system. MRO and ERP (Enterprise Resource Planning)systems are designed to work with the latest and actual data only. Bringing in versioning of assets and traceability towards the initial design intent is almost impossible to achieve for these systems (unless you invest in a heavy customized system).
Conclusion
In this post and my previous post, I tried to explain the value of having at least a system breakdown structure as part of the overall PLM data model. This structure supports the early concept phase and connects data from the delivery phase to the maintenance phase.
Where my mission in the past 8 years was teaching non-classical PLM industries the benefits of PLM technology and best practices, in this situation you might say it is where classical BTO companies can learn from best practices from the process and oil & gas industry.
Note: Oleg just published a new blog post: PLM Best Practices and Henry Ford Mass Production System where he claims PLM vendors, Service partners and consultants like to sell Best Practices and still during implementation discover mass customization needs to be made to become customer specific, therefore, the age of Best Practices is over.
I agree with that conclusion, as I do not believe in an Out-Of-The-Box approach, to lead a business change.
Still Best Practices are needed to explain to a company what could be done and in that context without starting from a blank sheet.
Therefore I have been sharing this Best Practice (for free)
The last month I haven’t been able to publish much of my experiences as I have been in the middle of several PLM selection processes for various industries. Now in a quiet moment looking back, I understand it is difficult for a company to choose a PLM solution for the future.
I hope this post will generate some clarity and may lead to some further discussion with other experts in the audience. I wrote about the do’s and don’ts of PLM selection in 2010, and most of it is still actual; however, there is more. Some of the topics explained:
Do you really need PLM ?
This is where it starts. PLM is not Haarlemerolie, an old Dutch medicine that was a cure for everything since the 17th century. The first step is that you need to know what you want to achieve and how you are aiming to achieve it. Just because a competitor has a PLM system installed, does not mean they use it properly or that your company should do it too. If you do not know why your company needs PLM, stop reading and start investigating.
….
If you are still reading this, you are part of the happy few, as justifying the need for PLM is not easy. Numerous of companies have purchased a PLM system just because they think they needed PLM. Or there was someone convinced that this software would bring PLM.
Most of these cases there was the confusion with PDM. Simply stating: PDM is more a departmental tool (engineering – multidisciplinary) where PLM is a mix of software, infrastructure to connect all departments in a company and support the product through its entire lifecycle.
Implementing “real” PLM is a business change, as people have to start sharing data instead of pushing documents from department to department. And this business transformation is a journey. It is not a fun journey, nicely characterized in Ed Lopategui’s blog post, the PLM Trail.
Although I believe it is not always that dramatic, Ed set the expectations right. Be well prepared before you start.
Why do companies still want PLM, while it is so difficult to implement?
The main reason is to remain competitive. If margins are under pressure, you can try to be more efficient, get better and faster tools. But by working in the old way, you can only be a little better.
Moving from a sequential, information pushing approach towards an on-line, global information sharing manner is a change in business processes. It is interaction between all stakeholders. Doing things different requires courage, understanding and trust you made the right choice. When it goes wrong, there are enough people around you to point fingers at why it went wrong – hindsight is so easy.
Doing nothing and becoming less and less competitive is easier (the boiling frog again) as in that case the outside world will be blamed, and there is nobody to point fingers at (although if you understand the issue you should make the organization aware the future is at stake)
Why is PLM so expensive?
Assuming you are still reading, and you and your management are aligned there is a need for PLM, a first investigation into possible solutions will reveal that PLM is not cheap.
When you calculate the overall investment required in PLM, the management often gets discouraged by the estimated costs. Yes, the benefits are much higher, but to realize these benefits, you need to have a clear understanding of your own business and a realistic idea how the future would look like. The benefits are not in efficiency. The main benefits come from capabilities that allow you to respond better and faster than by just optimizing your departments. I read a clarifying post recently, which is addressing this issue: Why PLM should be on every Executive’s agenda !
From my experience with PLM projects, it is surprising to learn that companies do not object to spend 5 to 20 times more money for an ERP implementation. It is related to the topic: management by results or management by means.
PLM is not expensive compared to other enterprise systems. It can become expensive (like ERP implementations) if you lose control. Software vendors have a business in selling software modules, like car resellers have a business in selling you all the comfort beyond the basics.
The same for implementation partners, they have a business in selling services to your company, and they need to find the balance between making money and delivering explainable value. Squeezing your implementation partner will cause a poor delivery. But giving them an open check means that, at a certain moment, someone will stand up and shutdown the money drain as the results are no longer justifiable. Often I meet companies in this stage, the spirit has gone. It is all about the balance between costs and benefits.
This happens in all enterprise software projects, and the only cure is investing in your own people. Give your employees time and priority to work in a PLM project. People with knowledge of the business are essential, and you need IT resources to implement. Do not make the mistake to leave business uncommitted to the PLM implementation. Management and middle management does not take the time to understand PLM as they are too busy or not educated / interested.
Make business owners accountable for the PLM implementation – you will see stress (it is not their daily job – they are busy), but in the longer time you will see understanding and readiness of the organization to achieve the expected results.
We are the largest – why select the largest ?
When your assignment is to select a new enterprise system, life could be easy for you. Select a product or service from the largest business and your career is saved. Nobody gets blamed for selecting the largest vendor, although if you work for a small mid-sized company, you might think twice.
Many vendors and implementers start their message with:
“…. Market leader in ABC, though leader in XYZ, recognized by 123”
The only thing you should learn from this message is that this company probably has delivered a trustworthy solution in the past. Looking at the past you get an impression of its readiness and robustness for the future. Many promising companies have been absorbed by the larger ones and disappeared. As Clayton Christensen wrote in The Innovators Dilemma:
“What goes up does not go down”.
Meaning these large companies focus on their largest clients and will focus less on the base of the business pyramid (where the majority is), making them vulnerable for disruptive innovation.
Related to this issue there is an interesting post (and its comments), written by Oleg Shilovitsky recently: How many PLM vendors disappear in disruption predicted by Gartner.
My observation: the world of PLM is not in a moment of sudden disruption at this moment.
Still when selecting a PLM vendor it is essential to know if they have the scale to support you in the future and if they have the vision to guide you into the future.
The future of PLM is towards managing data in a connected manner, not necessary coming from a single database, not necessary using only structured data. If your PLM vendor or implementer is pushing you to realize document and file management, they are years late and not the best for your future.
PLM is a big elephant
PLM is considered as a big elephant, and I agree if you address everything in one shot that PLM can do. PLM has multiple directions to start from – I wrote about it: PLM at risk – it does not have a single job
PLM has a huge advantage compared to a transactional system like ERP and probably CRM. You can implement a PLM infrastructure and its functionality step by step in the organization, start with areas that are essential and produce clear benefits for the organization. That is the main reason that PLM implementations can take 2 – 3 years. You give the organization time to learn, to adapt and to extend.
We lose our flexibility ?
Nobody in an organization likes to be pushed in a cooperate way of working, which by definition is not as enjoyable and as flexible as they way you currently work. It is still an area where PLM implementations can improve: provide the user with an environment that is not too rigid and does not feel like a rigid system. You seen this problem with old traditional large PLM implementations for example with automotive OEMs. For them, it is almost impossible to switch to a new PLM implementation as everything has been built and connected in such a proprietary way, almost impossible to move to more standard systems and technologies. Late PLM implementations should learn from these lessons learned.
PLM vendor A says PLM vendor B will be out of business
One of the things I personally dislike is FUD (Fear, Uncertainty and Doubt). It has become a common practice in politics and I have seen PLM vendors and implementers using the same tactics. The problem with FUD is that it works. Even if the message is not verifiable, the company looking for a PLM system might think there must be some truth in this statement.
My recommendation to a company that gets involved in FUD during a PLM selection process, they should be worried about the company spreading the FUD. Apparently they have no stronger arguments to explain to you why they are the perfect solution; instead they tell you indirectly we are the less worst.
Is the future in the cloud ?
I think there are two different worlds. There is the world of smaller businesses that do not want to invest in an IT-infrastructure and will try anything that looks promising – often tools oriented. This is one of my generalizations of how US businesses work – sorry for that. They will start working with cloud based systems and not be scared by performance, scalability and security. As long all is easy and does not disturb the business too much.
Larger organizations, especially with a domicile in Europe, are not embracing cloud solutions at this moment. They think more in private or on-premise environments. Less in cloud solutions as security of information is still an issue. The NSA revelations prove that there is no moral limit for information in the sake of security – combined with the fear of IP theft from Asia, I think European companies have a natural resistance for storing data outside of their control.
For sure you will see cloud advocates, primarily coming from the US, claiming this is the future (and they are right), but there is still work to do and confidence to be built.
Conclusion:
PLM selection often has a focus on checking hundreds of requirements coming from different departments. They want a dream system. I hope this post will convince you that there are so many other thoughts relevant to a PLM selection you should take into account. And yes you still need requirements (and a vision).
Your thoughts ?
Related articles
- CIMdata Publishes PLM Geography Report (detroit.cbslocal.com)
PLM is a popular discussion topic in various blogs, LinkedIn discussion groups, PLM Vendor web sites and for the upcoming Product Innovation congress in Berlin. I look forward to the event to meet and discuss with attendees their experience and struggle to improve their businesses using PLM.
From the other side talking about pure PLM becomes boring. Sometimes it looks like PLM is a monotheistic topic:
- “What is the right definition of PLM ?” (I will give you the right one)
- “We are the leading PLM vendor” (and they all are)
- A PLM system should be using technology XYZ (etc, etc)
Some meetings with customers in the past three weeks and two different blog posts I read recently made me aware of this ambiguity between boring and fun.
PLM dictating Business is boring
Oleg Shilovitsky´s sequence of posts (and comments) starting with A single bill of materials in 6 steps was an example of the boring part. (Sorry Oleg, as you publish so many posts, there are many that I like and some I can use as an example). When reading the BOM-related posts, I noticed they are a typical example of an IT- or Academic view on PLM, in particular on the BOM topic.
Will these posts help you after reading them ? Do they apply to your business ? Or do you feel more confused as a prolific PLM blogger makes you aware of all the different options and makes you think you should use a single bill of materials ?
I learned from my customers and coaching and mediating hundreds of PLM implementations, that the single BOM discussion is one of the most confusing and complex topics. And for sure if you address it from the IT-perspective
The customer might say:
“Our BOM is already in ERP – so if it is a single BOM you know where it is – goodbye !”.
A different approach is to start looking for the optimal process for this customer, addressing the bottlenecks and pains they currently face. It will be no surprise that PLM best practices and technology are often the building blocks for the considered solution. If it will be a single BOM or a collection of structures evolving through time, this depends on the situation, not on the ultimate PLM system.
Business dictating PLM is fun
Therefore I was happy to read Stephen Porter´s opinion and comments in: The PLM state: Pennywise Pound Foolish Pricing and PLM where he passes a similar message as mine, from a different starting point, the pricing models of PLM Vendors. My favorite part is in his conclusion:
A PLM decision is typically a long term choice so make sure the vendor and partners have the staying power to grow with your company. Also make sure you are identifying the value drivers that are necessary for your company’s success and do not allow yourself to be swayed by the trendy short term technology
Management in companies can be confused by starting to think they just need PLM because they hear from the analysts, that it improves business. They need to think first to solve their business challenges and change the way they currently work in order to improve. And next look for the way to implement this change.
Changing the way to work is the problem, not PLM.
It is not the friendly user-interface of PLM system XYZ or the advanced technical capabilities of PLM system ABC, that will make a PLM implementation easier. Nothing is solved on the cloud or by using a mobile device. If there is no change when implementing PLM, why implement and build a system to lock yourself in even more?
This is what Thomas Schmidt (VP Head of Operational Excellence and IS at ABB’s Power Products Division) told last year at PLM Innovation 2012 in Munich. He was one of the keynote speakers and surprised the audience by stating he did not need PLM !
He explained this by describing the business challenges ABB has to solve: Being a global company but acting around the world as a local company. He needed product simplification, part reduction among product lines around the world, compliance and more.
Another customer in a total different industry mentioned they were looking for improving global instant collaboration as the current information exchange is too slow and error prone. In addition they want to capitalize on the work done and make it accessible and reusable in the future, authoring tool independent. But they do not call it PLM as in their business nobody uses PLM !
Both cases should make a PLM reseller´s mouths water (watertanden in Dutch), as these companies are looking for key capabilities available in most of the PLM systems. But none of these companies asked for a single BOM or a service oriented architecture. They wanted to solve their business issues. And for sure it will lead into implementing PLM capabilities when business and IT-people together define and decide on the right balance.
Management take responsibility
And here lies the management responsibility of these companies. It is crucial that a business issue (or a new strategy) is the driving force for a PLM implementation.
In too many situations, the management decides that a new strategy is required. One or more bright business leaders decide they need PLM (note -the strategy has now changed towards buying and implementing a system). Together with IT and after an extensive selection process is done, the selected PLM system (disconnected from the strategy) will be implemented.
And this is the place where all PLM discussions come together:
– why PLM projects are difficult
– why it is unclear what PLM does.
PLM Vendors and Implementers are not connected anymore at this stage to the strategy or business. They implement technology and do what the customer project team tells them to do (or what they think is best for their business model).
Successful implementations are those where the business and management are actively involved during the whole process and the change. And this requires a significant contribution from their side, often delegated to business and change consultants.
PLM Implementations usually lead to a crisis at some moment in time, when the business is not leading and the focus is on IT and User Acceptance. In the optimal situation business is driving IT. However in most cases due to lack of time and priorities from the business people, they delegate this activity to IT and the implementation team. And here it is a matter of luck if they will be successful:
- how experienced is the team ?
- Will they really implement a new business strategy or just automate and implement they way the customer worked before, but now in a digital manner ?
- Do we blame the software when the people do not change ?
Back to fun
I would not be so passionate about PLM if it was boring. However looking back the fun and enthusiasm does not come from PLM. The fun comes from a pro-active business approach knowing that first the motivating the people and preparing the change are defined, before implementing PLM practices
I believe the future success for PLM technologies is when we know to speak and address real business value and only then use (PLM) technologies to solve them.
PLM becomes is a logical result not the start.
And don´t underestimate: change is required.
What do you think – is it a dream ?



Clayton Christensen
Interesting reflection, Jos. In my experience, the situation you describe is very recognizable. At the company where I work, sustainability…
[…] (The following post from PLM Green Global Alliance cofounder Jos Voskuil first appeared in his European PLM-focused blog HERE.) […]
[…] recent discussions in the PLM ecosystem, including PSC Transition Technologies (EcoPLM), CIMPA PLM services (LCA), and the Design for…
Jos, all interesting and relevant. There are additional elements to be mentioned and Ontologies seem to be one of the…
Jos, as usual, you've provided a buffet of "food for thought". Where do you see AI being trained by a…